(贴文布季谢更多蔬果,热烈欢迎加进)
限牌经济政策颁布早已快六个十年间了
很多换房对福州购房资格证书及经济政策
依然爱不释手
那时
热烈欢迎我们“Behren”
福州房价购房经济政策
✪限牌覆盖范围:福州区划内货品住房(主要包括增建货品住房和二手货住房)。✪限牌现房1、福州户口家庭成员买货品住房(增建货品住房和二手货住房):
有一套住房:可买一套
有两套及以上住房:只能买180平方米及以上的
2、福州户口成年单身(含离异)人士:
限牌一套
✪注意:通过赠与方式转让住房后,再次购买住房需满3年。
✪
1、无房:可买一套,需提供前4年内在福州逐月连续缴纳3年以上个人所得税或社会保险证明
2、有一套及以上住房:只能买180平方米及以上的。
✪限售经济政策
✪福州购房贷款经济政策
执行“认房又认贷”的差别化住房信贷经济政策:
对购房人家庭成员首次贷款购买普通货品住房的,首付款比例不低于30%;
文字看累了,请直接看图解
↓↓↓
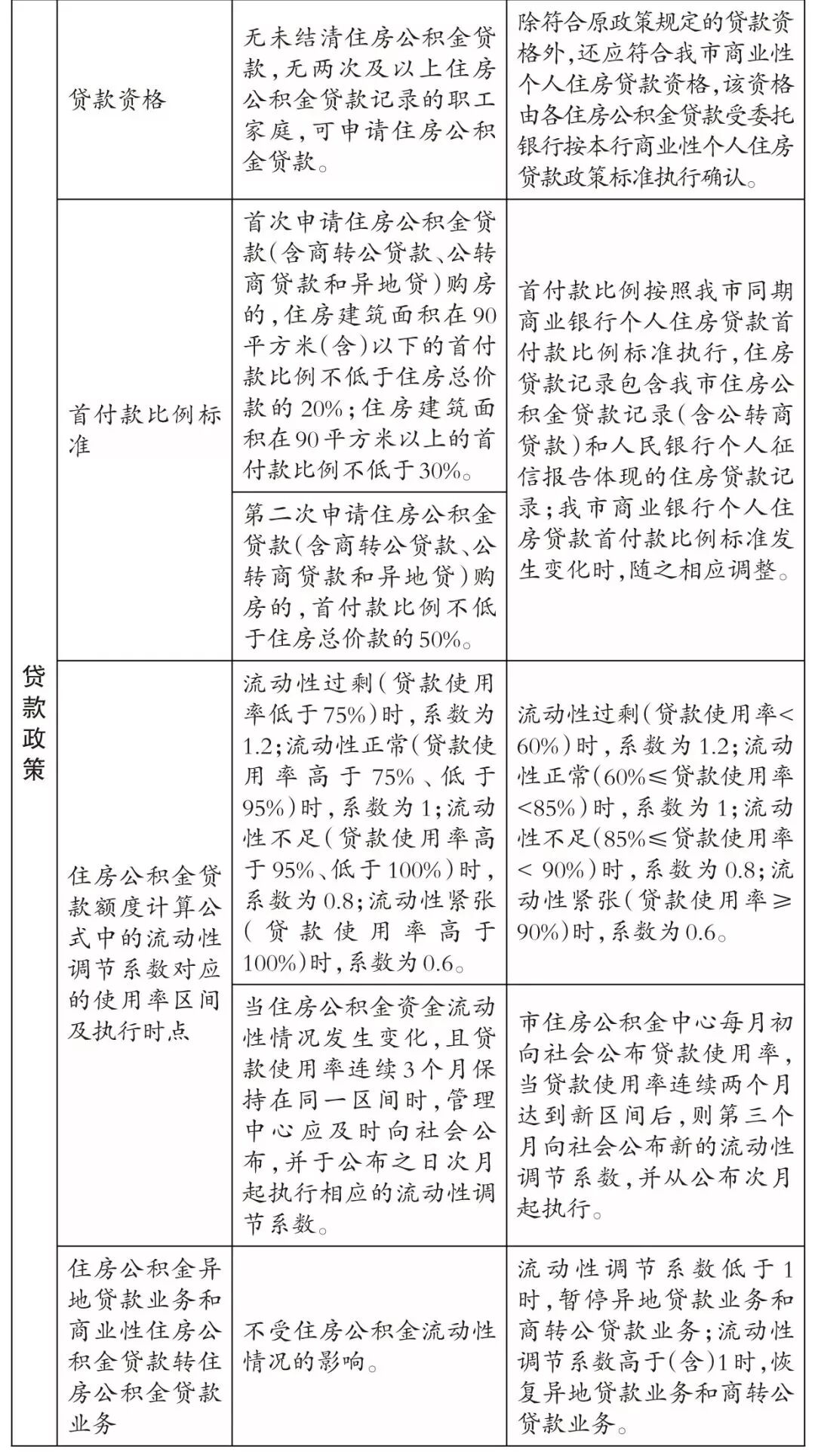
✪公积金贷款
今年7月福州公积金新政执行
首付比例提高
而8月1日起
详细文字图解
☟☟☟
公积金贷款首付认定新旧图解
☟☟☟
福州新房购房业务流程
1.确认购房资格证书2.看房选房3.认购签约4.付款贷款5.验房收房6.装修、入住7.交税费办产证✪购房资格证书确认提醒:本人+配偶+未成年子女算一个家庭成员,福州户口是指家庭成员中至少有1个福州户口,集体户也算。
成年子女不算在家庭成员户中。
✪查验新房信息查询项目:
举例:
可输入项目名称,明确是否有预售许可审批,避免购买到小产权房;也可以了解到项目性质是货品住宅还是办公用房、商业用房等。
提醒:
例如,很多只能卖给企业法人或特定对象。商办产品不享受本市户口准入经济政策,不配套学校、医疗机构等服务设施;用电、用水等价格按照商业价格收取,不得接入燃气。
✪看房选房
✪认购签约
看合同条款与实际是否一致
经过看房、查验后,确定了购房意向。接下来,到了签署购房合同的关键环节。买房是件大事,签合同可别马虎,详细阅读合同条款后才能签字。
3二手货房交易指南
✪查询房源真实性:在“上进行一键验真
可以查询:地址、性质、编码、抵押、挂牌有效期等等实用信息
✪二手货房购房业务流程
房子和户口的关系
很多人买房是为了落户,
那么了解一下房子和户口的关系吧~
✪购房落户已取消
✪
房产为:小产权房、办公用房、商业用房等类型的,也不能迁入户口。
✪这些落户方式要求房产小编整理的落户方式来看,福州足足有15种落户方式,但有的要求房产,有的不要求,以下为要求房产的方式:
2、父母投靠成年子女落户(需被投靠人或其配偶有房,且所占比例不低于50%)
补充:早已落户在岛外的,要将户口转入岛内,需要岛内房产。
最后
希望我们都买到那个令你心动的房子
顺利在福州安家落户
☟☟☟
需要这些地区的购房经济政策
获取全福建省完整购房经济政策表
综合|房拉拉/福州本地宝/网络
主编|庄主 Fanglala006
●
● 鬼月来临!2019福州房价“丑闻”缠身?7个涉事小区上榜!
● 大局已定!7月之后适合买房吗?下半年房价关键词:凉凉!
本文地址:http://www.xcqxcq.com/zhuangxiuzhishi/142996.html
2023东莞小产权房信息_深圳小产权房源_深圳村委统建楼









