责任编辑囊括你在北京买回新房/二手货房操作过程可能将碰到的99%的难题的Auterive,提议珍藏,以供备用。
产品目录:
1.北京限牌经济政策
2.北京购房银行贷款经济政策
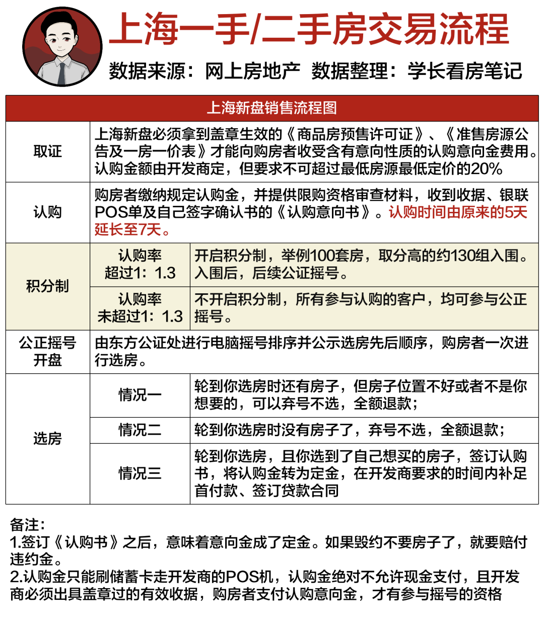
3.北京胡尔坎/二手货房交易业务流程
4.北京买房各税赋备注
5.北京新房摇号点数制经济政策
6.北京新房摇号点数制示例
7.北京嫡系改名/赠送给/承继经济政策
01北京限牌经济政策03
北京胡尔坎/二手货房交易业务流程本文地址:http://www.xcqxcq.com/maifanggushi/141387.html
2023东莞小产权房信息_深圳小产权房源_深圳村委统建楼









